Nosotros
Organización
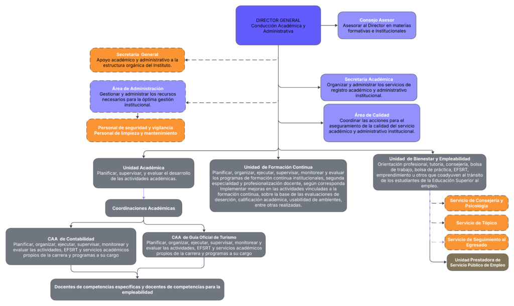
Estructura organizacional de nuestra institución.
Organigrama Institucional
Estructura jerárquica y funcional.
Estructura organizacional de nuestra institución.
Estructura jerárquica y funcional.